英汉日木材与木结构词典
首页
HOME
概况&加入
ABSTRACT
新闻动态
NEWS
研究与服务
RESEARCH
团队成员
MEMBER
阙泽利教授
课题组成员
科研助手
博士研究生
硕士研究生
那年那月
毕业生
OB OG
成果展示
RESULTS
最新成果
科研项目
奖励荣誉
成果汇编
风采展示
ALBUM
学习园地
DOWNLOAD
通知公告
通知公告
首页 > 通知公告
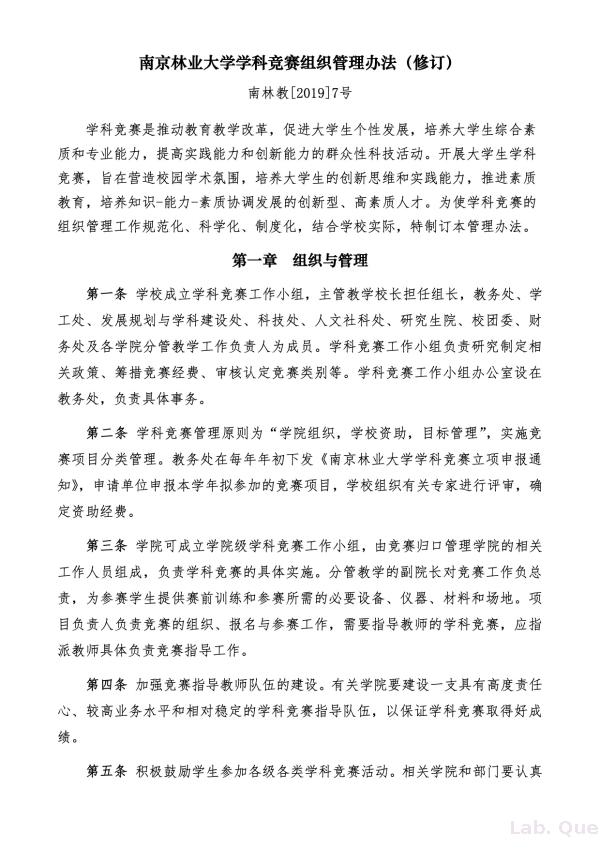
校文-学科竞赛组织管理办法(2019)
点击次数:次 日期:2020-11-10
附件:
南京林业大学学科竞赛组织管理办法(修订)
南京林业大学大学生学科竞赛目录